即日起,3個月內,所有企業要完成風險辨識報告,最高罰10萬!該省下發通知
近日,江蘇省發布了一份文件《江蘇省工業企業安全生產風險報告規定》,對于風險辨識的標準,辨識頻次進行了重點說明。將風險辨識的重要度進一步提升,將風險辨識歸于企業的主體責任,制定了未開展風險辨識的處罰標準,在全國開了先河。
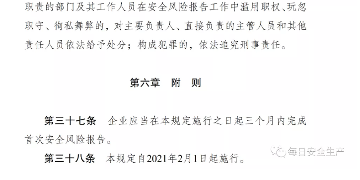
《江蘇省工業企業安全生產風險報告規定》(省政府令第140號,以下簡稱《規定》)將于2021年2月1日起施行。本省范圍內的所有工業企業,在《規定》實施起三個月內,也就是2021年5月1日前,要全面辨識企業存在的安全生產風險,對照較大以上風險目錄,完成首次風險報告,沒有較大以上安全風險的,也應當登錄安全風險網上報告系統進行確認。 關于工業企業安全生產風險報告,這些要知道! 問:需要報告安全生產風險的工業企業行業具體有哪些? 答:《江蘇省工業企業具體行業目錄(2021版)》中所包含的所有企業。主要包括:B采礦業,C制造業,D電力、熱力、燃氣及水生產和供應業,三個門類06至46大類的企業;G交通運輸、倉儲和郵政業門類中57管道運輸業大類的企業,594危險品倉儲中類的企業。具體行業定義參照《國民經濟行業分類》(GB/T 4754—2017) 問:哪些較大以上安全生產風險需要報告 答:較大以上安全風險目錄內的,以及經企業辨識評估為較大以上的安全風險。較大以上風險第一批已經公布,參見《江蘇省工業企業較大以上安全生產風險目錄(第一批)》 問:通過什么方式進行報告?

答:報告方式有兩種,登錄“江蘇政務服務網”,進“工業企業安全生產風險報告模塊”或直接輸入網址“https://aqfxbg.jszwfw.gov.cn:48000/risk-report/#/login”進行填報。
延伸閱讀
為加強和規范江蘇省工業企業安全風險的辨識管控工作,推動企業落實安全生產主體責任,近日,江蘇省發布《江蘇省工業企業安全生產風險報告規定》,將風險辨識管控歸于企業的主體責任,對風險辨識的標準、辨識頻次等進行了重點說明,并制定了未開展風險辨識的處罰標準,將風險辨識管控的重要度進一步提升。新規將于2021年2月1日開始施行。 近日,省政府頒布《工業企業安全生產風險報告規定》,要求全省相關企業必須在明年2月1日規定正式施行后,3個月內完成首次安全風險報告。規定強調,辨識必須由企業完成,不得由第三方服務機構或政府主管部門代為辨識,以壓實企業肩負的安全生產主體責任。 主動報告自主辨識,企業不得假手第三方 “企業是安全風險辨識管控的責任主體”“企業主要負責人對本單位安全風險辨識管控全面負責,組織落實安全風險辨識管控和報告工作”。這部規定總則部分開宗明義,明確企業要主動辨識管控和報告企業存在的安全風險,提出應當將安全風險辨識管控納入企業主要負責人(含法定代表人、實際控制人)安全生產職責和全員安全生產責任制內容。 實際工業生產中,發包、出租、交叉作業等情境下責任方多,各方管控責任不明確,往往事故易發多發。對此規定明確,兩個以上企業在同一作業區域內進行生產經營活動,可能危及對方生產安全的,依法簽訂的安全生產管理協議中應當明確各自的安全風險辨識管控職責和管控措施。 為讓企業真正“主動”起來,本規定作了多方面制度安排。一方面強調,企業主要負責人對報告內容的真實性、準確性負責。另一方面對為企業提供技術服務第三方的行為進行規范,提出企業應當自主實施安全風險辨識管控和報告,能力不足的可以委托安全生產技術服務機構提供咨詢、培訓等技術服務,但不得由服務機構代替實施安全風險辨識管控和報告。 “企業委托安全生產技術服務機構為其提供技術服務的,保證安全生產的責任仍由企業負責。”省安委會有關負責人強調,服務機構只是“參謀”,企業風險辨識管控不得假手第三方,這其中也包括主管部門。規定明確,負有安全生產監督管理職責的部門實行網上安全風險信息采集和安全風險監測預警的,不替代企業承擔安全風險辨識管控的主體責任,不作為追究安全生產執法責任的依據。 “這樣做是為防止企業將責任轉嫁。”省安委會有關負責人說,相關規定有利于明確“三管三必須”中有關各方的責任界限,以真正壓實企業安全生產主體責任。 目錄化管理,確保企業“會報告” 在明確企業主動報告責任的前提下,如何確保企業特別是技術力量薄弱的中小企業會報告、準確報告?本規定專門明確了風險報告的方式、內容、時限、責任、變更情形等內容。 在方式上,明確企業應當通過全省統一的安全風險網上報告系統定期報告較大以上安全風險,接受負有安全生產監督管理職責的部門的管理。 在內容上,規定企業按照要求填報安全生產基本信息、較大以上安全風險信息等內容;沒有較大以上安全風險的,也應當登錄安全風險網上報告系統進行確認。 在時限上,要求企業應當于每年第一季度完成安全風險定期報告;新建企業應當在建設項目竣工驗收合格后30日內完成首次安全風險報告,涉及危險化學品建設項目的,在試生產前完成報告。發生重大變更的情形,及時進行變更報告。 企業對安全風險的認識有不同,為讓辨識評估規范化、更科學,我省規定由省應急管理部門會同有關部門制定、公布較大以上安全風險目錄,采用目錄化的管理方式規范、統一安全風險的辨識標準。 這部規定將安全風險從高到低分為重大安全風險、較大安全風險、一般安全風險和低安全風險4級,其中較大安全風險和重大安全風險統稱為較大以上安全風險。企業每年要重點辨識生產工藝流程、主要設備設施及其安全防護、涉及易燃易爆有毒有害危險因素的作業場所、有限(受限)空間以及有限(受限)空間作業,和爆破、吊裝、危險場所動火作業、大型檢維修等危險作業以及其他容易發生生產安全事故的風險點;同時,對照較大以上安全風險目錄進行重點排查和風險等級確定,并對安全風險辨識評估實施動態管理,安全生產條件發生變化時,及時進行變更辨識。 不如實報告將面臨信用聯合懲戒 企業報告將在全省統一的安全風險網上報告系統中進行。“江蘇工業企業面廣量大,通過信息化技術網上報告安全風險,既可以減輕企業負擔,也可以在一定程度上緩解監管隊伍人員力量不足與監管對象眾多、門類復雜、風險突出之間的矛盾。”省安委辦有關負責人說,推進網上監管還可以在摸清主要安全風險基礎上,提升監管精準化水平,對辨識出的安全風險采取有效措施進行分類分級監管。 對辨識出的安全風險,監管部門主要是監管企業是否管控到位。按照規定,企業要根據安全風險特點,從組織、技術、管理、應急等方面逐項制定管控措施,按照不同安全風險等級實施分級管控,將安全風險管控責任逐一落實到企業、車間、班組和崗位。對存在較大以上安全風險的生產系統、作業場所、設備設施、危險崗位,通過隔離安全風險源、采取技術手段、實施個體防護、設置監控預警設備等針對性措施加強管控,回避、降低和監測安全風險。 如果報告弄虛作假、管控不到位,則可能受到多種懲戒。規定明確,有關部門應當將企業安全風險報告履行情況、安全生產技術服務機構從事技術服務活動情況納入信用管理,對不如實報告較大以上安全風險的企業和在技術服務中存在弄虛作假行為的安全生產技術服務機構,按照國家和省有關規定實施懲戒。 對企業未建立安全風險辨識管控制度等5種行為,這部規定要求由負有安全生產監督管理職責的部門責令限期改正,可以處5萬元以下的罰款;對企業拒不按要求報告較大以上安全風險的,有關部門可以處2萬元以上5萬元以下的罰款,對主要負責人、有關責任人員可以處1萬元以上2萬元以下的罰款。
































































































