
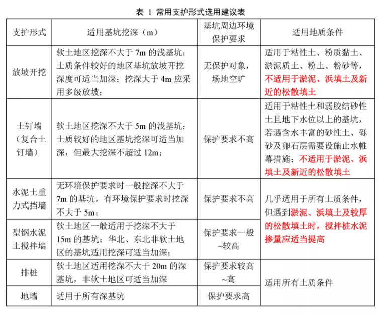
基坑支護工程是指在基坑開挖時,為了保證坑壁穩定,保護主體地下工程施工時的安全以及周圍環境不受損害所采取的工程措施。一般基坑支護形式的選取主要取決于基坑挖深、場地條件、周邊環境(鄰近既有建構筑物、市政道路、管線)、場地水文地質條件、項目工期要求等因素,應綜合分析合理選取。
一般同等條件下支護形式的造價從低至高依次為:放坡開挖<土釘墻(復合土釘墻)<水泥土重力式擋墻<型鋼水泥土攪拌墻(SMW工法)<排樁<地墻。

一、放坡開挖

1、坡率應根據土層性質、挖深確定,挖深大于4m應采用多級放坡,多級放坡應設置平臺;土質條件較好的地區,應優先選用天然放坡;軟土地區大面積放坡開挖的基坑,邊坡表面應設置鋼筋網片護坡面層;

2、若開挖面在地下水位之下,坡頂和平臺處應采取井點降水措施,提高坡體穩定性;坡頂設置擋水坎或排水溝,防止坑外積水流入坑內,侵蝕坡體;3、坡腳附近如有局部深坑,坡腳與局部深坑的距離應不小于2倍深坑落深,如不能保證,應按深坑的深度驗算邊坡穩定。
若場地條件限制無法滿足大放坡開挖的需要,可采用土釘墻支護,減少放坡范圍。

1、土釘形式有鋼管土釘和鋼筋土釘,坡面采用鋼筋網片噴射混凝土面層;2、當土釘墻后存在滯水時,應在含水層部位的墻面設置泄水孔或采取其他疏水措施,減小墻背后的水壓力,提高土釘墻穩定性;3、當采用預應力錨桿復合土釘墻時,預應力錨桿應采用鋼絞線錨桿,且錨桿應布置在土釘墻的較上部位;當用于增強面層抵抗土壓力的作用時,錨桿應布置在土壓力較大及墻背土層較軟弱的部位。

1、重力式擋墻形式:一般選用雙軸或三軸水泥土攪拌樁,攪拌樁可按搭接施工,搭接長度控制在150mm~200mm,擋墻頂面宜設置混凝土面板;2、一般土層條件下,攪拌深度小于16m的應優先選用造價更低的雙軸,超過16m的應選用三軸,遇到淤泥等軟弱土層,水泥摻量適當提高;3、水泥土攪拌樁應按格柵布置,建議格柵布置形式如圖所示(以雙軸為例)。

四、型鋼水泥土攪拌墻(SMW工法)

1、一般選用雙軸或三軸攪拌樁,攪拌樁兼作止水帷幕應按套打一孔施工,確保止水效果;2、一般型鋼租賃期應控制在6個月以內,當租賃期超過6個月,型鋼租賃成本較高,目前租賃市場主要型鋼類型為H400×400、H500×200、H700×300、H800×300等,可選用插一跳一、插二跳一、密插形式,墻體剛度依次增強;

3、型鋼應做減小阻摩處理,方便地下室結構完成后型鋼拔除回收。
1、當基坑開挖面涉及地下水時,應在灌注樁外側設置隔水帷幕;2、帷幕選型:若隔水帷幕深度小于16m,建議采用造價較低的雙軸;若帷幕深度超過16m或者淺層存在深厚密實砂層,建議采用止水效果更好的三軸;3、帷幕深度:對于僅需坑內疏干降水的基坑,軟土地區粘性土弱透水層中隔水帷幕深度應控制在基坑基底以下6~7m即可(如上海地區項目);若遇粉性、砂性土等(較)強透水層,且含水層厚度適中、底埋深不深,可考慮帷幕隔斷該含水層(如南通、武漢沿江地區);若基坑基底承壓水穩定性不滿足要求需降承壓水,且承壓含水層厚度不厚、層底埋深不深,隔水帷幕也應盡量隔斷承壓含水層,以減少降壓降水對周邊環境的沉降影響;

4、為避免支護結構的浪費,可利用原本在基坑完成后通常廢棄的圍護排樁作為正常使用階段主體地下結構一部分,形成“樁墻合一”,圍護樁可承擔大部分的土壓力,減小地庫外墻受力,可有效減小地下室外墻厚度、邊樁數量,增大地下室建筑面積,實現節能降耗,具有較好的經濟效益。

軟土地區三層地下室以上的基坑采用“兩墻合一”地墻較排樁方案較為經濟。所謂“兩墻合一”即在基坑工程施工階段地下連續墻作為圍護結構,起到擋土和止水的目的;在結構永久使用階段作為主體地下室結構外墻,通過設置與主體地下結構內部水平梁板構件的有效連接,不再另外設置地下結構外墻。地下連續墻的常用厚度為600mm、800mm、1000mm、1200mm。

2、當淺層分布有粉性土或砂性土較厚時,地墻兩側可適當采用水泥土攪拌樁進行槽壁預加固。原則上攪拌樁深度只需覆蓋粉性土或砂土層即可,避免在無加固條件下進行地墻槽段成槽施工(否則在無槽壁加固條件下進行成槽施工,容易造成地墻充盈系數過大而大量增加混凝土澆灌量,后續超灌混凝土的鑿除量較大也會增加成本);

3、地墻成槽泥漿護壁:應優先選用自然造漿泥漿護壁成槽,若自然造漿無法滿足成槽要求,再選用人工造漿;4、地墻槽段施工槽段外側可設置高壓旋噴樁進行接縫加強止水,墻內側應設置扶壁柱、排水溝結合構造砌體墻的防滲構造措施。
