官方消息:關于特種作業目錄最新調整的解讀

為更加有效發揮特種作業人員在防范遏制生產安全事故中的作用,應急管理部安全基礎司組織有關單位對現有特種作業目錄進行了修訂,形成了 《特種作業目錄(征求意見稿)》。2020年,應急管理部安全基礎司發布《關于征求《特種作業目錄(征求意見稿)》意見的函》 ,向社會公開征求意見。
現行特種作業目錄于2010年印發,共10個作業類別、54個操作項目(含煤礦),實施近10年來,逐漸出現了一些不適應不符合的問題。
修訂后的目錄包括12個作業類別,66個操作項目(其中包括“有限空間監護作業”、“重點監管的危險化學品倉儲作業”)。
【修改的主要內容如下】
(一)刪除部分
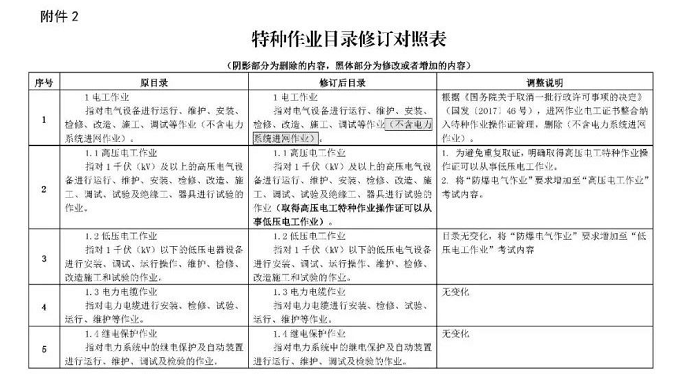
1.電工作業類別。刪除“防爆電氣作業”1個操作項目,將相關要求融入“高壓電工作業”“低壓電工作業”操作項目。
理由:現行的《低壓電工作業人員安全技術培訓大綱和考核標準》已包含有防爆電氣作業相關內容,且無論是在高壓(≥1千伏)作業環境,還是低壓(<1千伏)作業環境,都有防爆的要求,“防爆電氣作業”獨立設置造成重復取證。可在高壓及低壓電工作業中充實防爆電氣作業要求。
2.焊接與熱切割作業類別。刪除“釬焊作業”1個操作項目。
理由:“釬焊作業”主要用于制造精密儀表、電氣零部件、異種金屬構件及負載薄板結構,隨著技術進步,“釬焊作業”危險性明顯降低,風險可控。
3.金屬非金屬礦山安全作業類別。刪除“金屬非金屬礦山 安全檢查作業”、“金屬非金屬礦山井下電氣作業”、“金屬非金屬礦山爆破作業”3 個操作項目。
理由: 一是目前實際從事安全監督檢查人員普遍是已取證的安全管理人員,可以達到安全要求。 二是金屬非金屬礦山井下電氣作業工作內容與電工作業重復,無過多特殊要求,沒有必要單列。三是爆破作業按相關條例規定已由公安部門核發爆破作業人員操作證,沒有必要重復取證。
(二)增加部分
1.增加有限空間安全作業類別。設“有限空間監護作業”1個操作項目。
理由: 一是有限空間作業事故頻發,傷亡多,2010至2019年,全國工貿行業共發生有限空間作業較大事故192起,死亡609人,事故起數和死亡人數呈逐年上升趨勢,這些事故嚴重暴露出有限空間作業安全風險辨識不到位、作業不規范,施救不當導致人員傷亡擴大等問題突出。 二是2010年北京市開展了有限空間現場監護人員(或管理人員)作為特種作業人員試點工作,對遏制有限空間事故起到了較大作用。 三是有限空間作業風險主要來自于特殊環境,作業本身不具備特殊的安全風險,為避免范圍過大,將特種作業范圍限定為監護作業,主要發揮強制性開展作業前、作業中風險辨識和管控的作用。
2.增加應急救援作業類別。設“礦山救援作業”、“危險化學品救援作業”、“建筑物坍塌救援作業”、“水域救援作業”、“高空救援作業”、“直升機救援作業”6 個操作項目。
理由: 一是有關作業危險性大,實施準入管理既是提高救援專業化水平、保護救援人員自身安全的需要,也是防止盲目施救造成事故擴大的需要。 二是實施準入管理可以為政府有效動員、甄別和引導社會力量參與救援提供抓手和依據,從而更加高效調配救災資源,確保救援現場規范有序。
3.在煤礦安全作業類別中,增加“煤礦防沖作業”“煤礦無軌膠輪車操作作業”2個操作項目。
理由: 一是隨著煤礦開采強度和深度不斷增加,沖擊地壓災害日益嚴重,目前已經成為威脅煤礦安全生產的重大災害之一。煤礦防沖作業(防沖危險性預測、防沖措施的實施、相關參數的觀測與記錄等)是防治沖擊地壓關鍵基礎環節,符合特種作業獨立性、危險性和特殊性等要求。 二是2017 年至今,全國共發生井下無軌膠輪車運輸事故9起,死亡33人。煤礦井下無軌膠輪車駕駛與一般車輛駕駛相比專業性更強,且井下運輸條件復雜(光線陰暗,路面不平,坡道、彎道、交叉路口多, 道路狹窄,人車混行),需熟練掌握駕駛前安全檢查及日常維護保養等工作,對操作人員安全知識、操作技能和工作責任心要求高。
4.在金屬非金屬礦山安全作業類別中,增加“金屬非金屬礦山無軌膠輪車操作作業”1個操作項目。
理由:同“煤礦無軌膠輪車操作作業”。
5.在危險化學品安全作業類別中,增加“新型煤化工工藝作業”“電石生產工藝作業”“偶氮化工藝作業”“重點監管的危險化學品倉儲作業”4 個操作項目。
理由: 一是依據原總局《關于公布第二批重點監管危險化工工藝目錄和調整首批重點監管危險化工工藝中部分典型工藝的通知》(安監總管三〔2013〕3 號),將“新型煤化工工藝作業” 等3個操作項目納入目錄管理,加上“重點監管危險化學品作業”操作項目及原目錄15個危險化工工藝作業,基本涵蓋當前危險化工工藝特點; 二是重點監管的危險化學品倉儲作業專業性強、安全風險大,對作業人員要求高,需具備健康安全防護、化學品禁忌、應急處置等知識和技能,認真汲取天津港瑞海公司危險化學品倉庫“8.12”特大火災爆炸事故等教訓,有必要將危險化學品倉儲作業納入目錄,進一步強化安全管理。
(三)對操作項目進行調整,人員范圍總體減少部分
1.在焊接與熱切割作業類別中,“熔化焊接與熱切割”操作項目的適用范圍中刪去了“激光焊”。
理由:激光焊屬機器人程序控制操作,危險性僅是針對焊接環境周圍群體,沒有必要作為特種作業進行管理。
2.在高處作業類別中,將原“高處安裝、維護、拆除作業”拆分為“懸空作業”和“攀登作業”2個操作項目。
理由:存在高處作業的行業越來越多,作業環境復雜度也在不斷增大,通過作業方式區分,并明確適用范圍,可覆蓋原“高處安裝、維護、拆除作業”中6個類別,且便于界定工作崗位,避免重復取證,符合“放管服”要求。
3.在制冷與空調作業類別,將原“制冷與空調設備運行操作作業”“制冷與空調設備安裝修理作業”2個操作項目修改為 “制冷設備運行、安裝、修理操作作業”和“空調設備運行、安裝、修理操作作業”2個操作項目。
理由: 一是制冷、空調是兩個范疇。制冷、空調工況不同, 制冷劑差別較大,兩種作業人員需掌握技能差異較大,應作區分; 二是無論制冷設備還是空調設備,運行、安裝、修理操作技能在實際生產中是無法獨立的,作業人員均需掌握,應作合并。操作項目重新劃分后定位更精準,便于界定工作崗位,進一步提升制冷與空調作業類別的針對性和有效性。
4.在煤礦安全作業類別中,將原“煤礦采煤機(掘進機) 操作作業”拆分為“煤礦采煤機操作作業”“煤礦掘進機操作作業”2個操作項目。
理由:煤礦采煤機和掘進機操作作業屬于兩個不同的操作作業,作業環境和作業內容均不相同,將其分列為煤礦采煤機操作作業和煤礦掘進機操作作業2個操作項目。
5.在石油天然氣安全作業類別中,將原“司鉆作業”拆分為“鉆井司鉆作業”和“作業司鉆作業”2個操作項目,適用范圍擴大至海洋石油、天然氣司鉆作業。
理由:鉆井和井下作業使用設備不同,工藝不同,作業過程的安全風險與管控措施不同,實際工作中屬兩個不同工作崗位,拆分處理更加準確。海洋石油鉆井、作業安全風險因特殊環境比陸地更突出,應納入特種作業管理。
6.在冶金(有色)生產安全作業類別中,修改完善了“煤氣作業”操作項目定義和適用范圍。
理由: 一是冶金有色企業產生的冶金煤氣主要安全風險是中毒、火災和爆炸,容易引發群死群傷。現行目錄中“煤氣作業”定義過于籠統,針對性不強,取證范圍不盡合理,修改后更加精準,有利于突出實際存在高風險的作業崗位。 二是建材、陶瓷企業有關作業同樣具有較高危險性,將適用范圍擴大至建材、陶瓷企業。
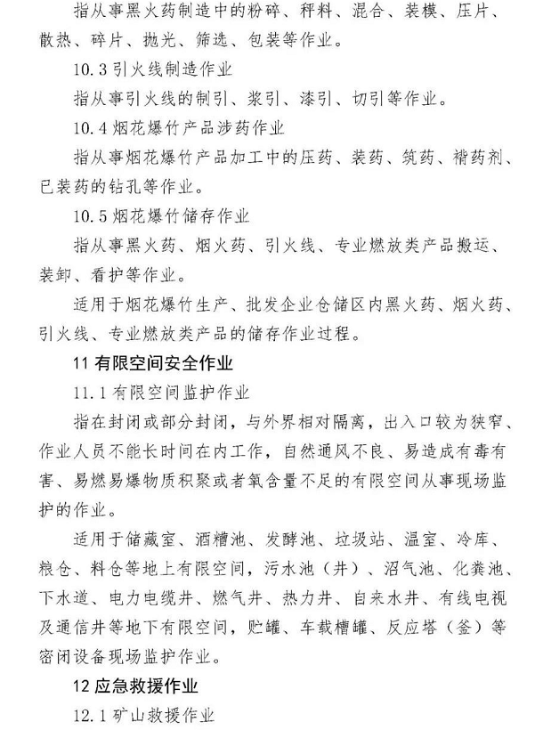
7.在煙花爆竹安全作業類別中,修改完善“煙花爆竹儲存作業”操作項目定義并明確適用范圍。
理由: 一是C級及以下成品一般不存在整體爆炸危險,但現行定義較籠統,取證人員范圍太寬泛。 二是煙花爆竹生產企業中的引火線、黑火藥、煙火藥、有藥半成品的搬運、儲存保管作業危險性大且易釀事故,應在定義中加以明確。 三是進一步明確企業范圍,重點適用于煙花爆竹生產、批發企業,不包括零售企業,因零售企業人員較少,一般都是企業負責人或安全管理人員兼任,已按規定參加安全生產知識和管理能力考核。
(四)規范了5個作業類別和9個操作項目的文字表述分別是電工作業、高處作業、制冷與空調作業、危險化學品安全作業、煙花爆竹安全作業5個作業類別;煤礦安全作業類別中的“煤礦安全監測監控作業”“煤礦防突作業”“煤礦探放水作業”3個操作項目;金屬非金屬礦山安全作業類別中的“尾礦作業”“金屬非金屬礦山提升機操作作業”“金屬非金屬礦山支護作業”“金屬非金屬地下礦山主排水作業”4個操作項目;煙花爆竹安全作業類別中的“煙火藥制造作業”“黑火藥制造作業”2個操作項目。




































