農藥、鑄造等七行業大氣污染物排放國準發布,下月起實施!
12月25日,生態環境部與國家市場監督管理總局聯合發布《鑄造工業大氣污染物排放標準》等3項國家污染物排放標準、《無機化學工業污染物排放標準》(GB 31573-2015)等4項修改單。依據法律規定,以下標準(含標準修改單)具有強制執行效力。標準自2021年1月1日起實施,標準修改單自2021年1月25日起實施。

一
鑄造工業大氣污染物排放標準(GB 39726—2020)
2021-01-01 實施
為貫徹《中華人民共和國環境保護法》《中華人民共和國大氣污染防治法》,防治環境污染,改善環境質量,促進鑄造工業技術進步和可持續發展,制定本標準。本標準規定了鑄造工業大氣污染物排放控制要求、監測和監督管理要求。鑄造工業企業或生產設施排放水污染物、惡臭污染物、環境噪聲適用相應的國家污染物排放標準,產生固體廢物的鑒別、處理和處置適用相應的國家固體廢物污染控制標準。本標準為首次發布。
二
農藥制造工業大氣污染物排放標準(GB39727 -2020)
2021-01-01 實施
為貫徹《中華人民共和國環境保護法》《中華人民共和國大氣污染防治法》,防治環境污染,改善環境質量,促進農藥制造工業技術進步和可持續發展,制定本標準。本標準規定了農藥制造工業大氣污染物排放控制要求、監測和監督管理要求。農藥制造工業企業或生產設施排放水污染物、惡臭污染物、環境噪聲適用相應的國家污染物排放標準,產生固體廢物的鑒別、處理和處置適用相應的國家固體廢物污染控制標準。本標準為首次發布。
三
陸上石油天然氣開采工業大氣污染物排放標準(GB 39728-2020)
2021-01-01 實施
為貫徹《中華人民共和國環境保護法》《中華人民共和國大氣污染防治法》,防治環境污染,改善環境質量,促進陸上石油天然氣開采工業的技術進步和可持續發展,制定本標準。本標準規定了陸上石油天然氣開采工業大氣污染物排放控制要求、監測和監督管理要求,同時對溫室氣體甲烷的排放提出了協同控制要求。陸上石油天然氣開采工業企業或生產設施排放水污染物、惡臭污染物、環境噪聲,以及燃料燃燒設施排放大氣污染物適用相應的國家污染物排放標準;產生固體廢物的鑒別、處理和處置適用相應的國家固體廢物污染控制標準。本標準為首次發布。
四
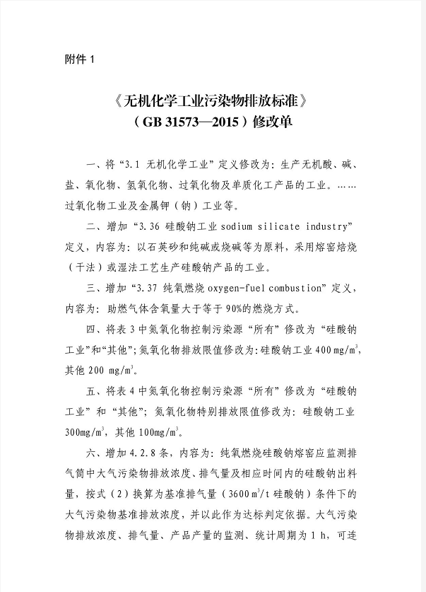
無機化學工業污染物排放標準(GB 31573—2015)修改單
2021-01-25 實施


五
磚瓦工業大氣污染物排放標準(GB 29620-2013)修改單
2021-01-25 實施

六
鋼鐵燒結、球團工業大氣污染物排放標準(GB 28662-2012)修改單
2021-01-25 實施

七
軋鋼工業大氣污染物排放標準(GB 28665-2012)修改單
2021-01-25 實施


