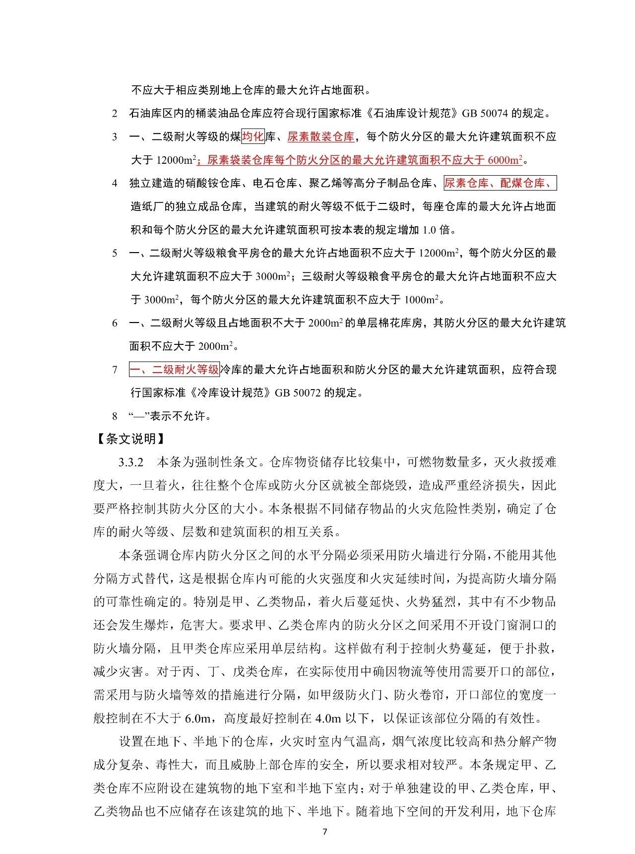
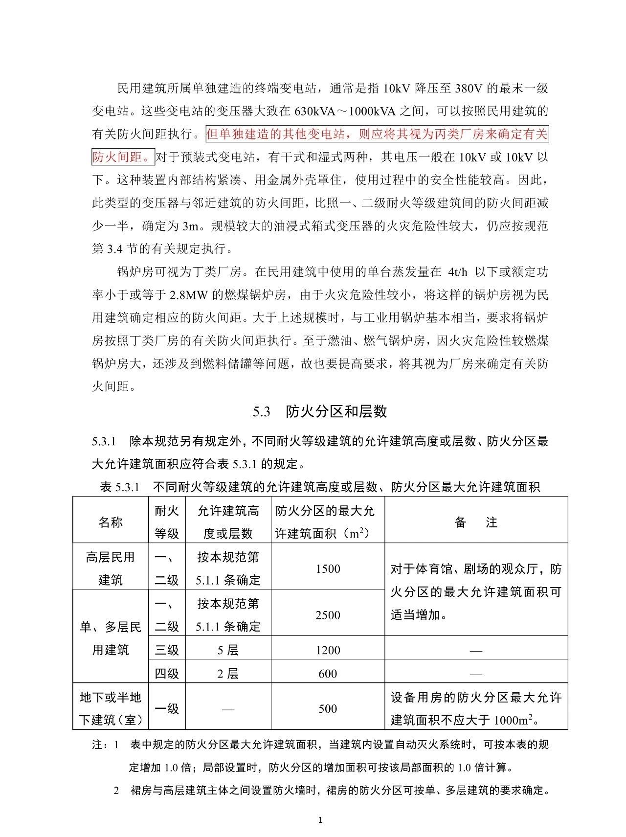
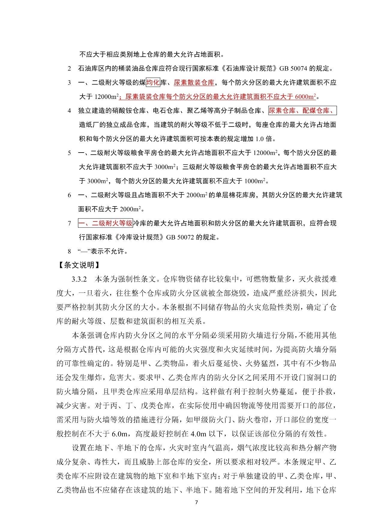
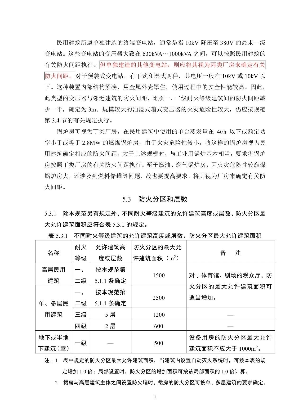
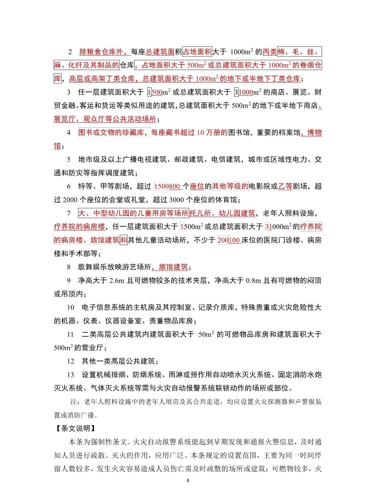
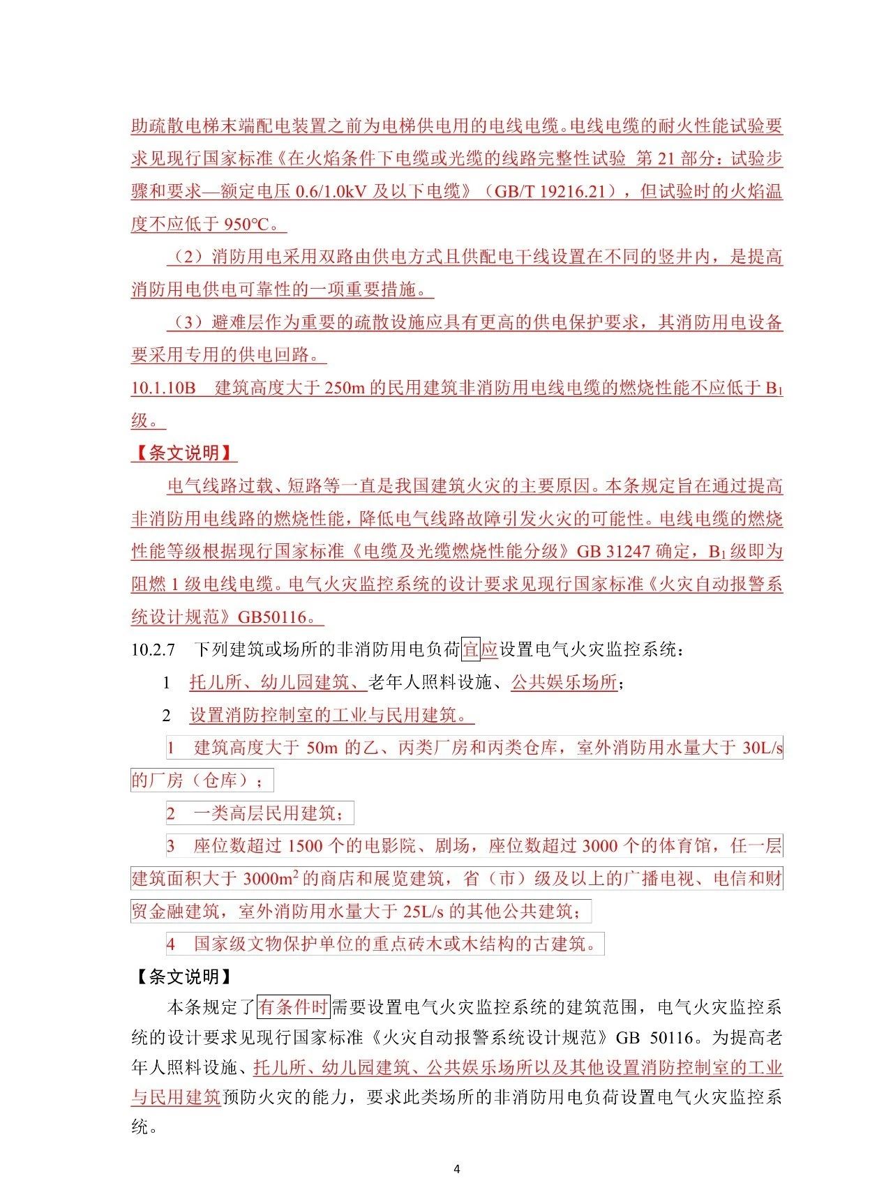
重磅!GB50016《建筑設計防火規范》2020年度征求意見稿來了!
曾經,《建筑設計防火規范》叫做GBJ16,和《高層民用建筑設計防火規范》GB50045合并后,改稱《建筑設計防火規范》GB50016—2014。經歷了2018年局部修訂后,最近,GB50016《建筑設計防火規范》2020年度征求意見稿來了!且看正文









































































曾經,《建筑設計防火規范》叫做GBJ16,和《高層民用建筑設計防火規范》GB50045合并后,改稱《建筑設計防火規范》GB50016—2014。經歷了2018年局部修訂后,最近,GB50016《建筑設計防火規范》2020年度征求意見稿來了!且看正文








































































