危險化學品企業安全風險隱患排查治理導則
危險化學品企業安全風險隱患排查治理導則
1 總則
1.1 為督促危險化學品企業落實安全生產主體責任,著力構 建安全風險分級管控和隱患排查治理雙重預防機制,有效防范 重特大安全事故,根據國家相關法律、法規、規章及標準,制 定本導則。
1.2 本導則適用于危險化學品生產、經營、使用發證企業(以 下簡稱企業)的安全風險隱患排查治理工作,其他化工企業參 照執行。
1.3 安全風險是某一特定危害事件發生的可能性與其后果 嚴重性的組合;安全風險點是指存在安全風險的設施、部位、 場所和區域,以及在設施、部位、場所和區域實施的伴隨風險 的作業活動,或以上兩者的組合;對安全風險所采取的管控措 施存在缺陷或缺失時就形成事故隱患,包括物的不安全狀態、 人的不安全行為和管理上的缺陷等方面。
2 基本要求
2.1 企業是安全風險隱患排查治理的主體,要逐級落實安全 風險隱患排查治理責任,對安全風險全面管控,對事故隱患治 理實行閉環管理,保證安全生產。
2.2 企業應建立健全安全風險隱患排查治理工作機制,建立 安全風險隱患排查治理制度并嚴格執行,全體員工應按照安全 生產責任制要求參與安全風險隱患排查治理工作。
2.3企業應充分利用安全檢查表(SCL)、工作危害分析 (JHA)、故障類型和影響分析(FMEA)、危險和可操作性分析 (HAZOP)等安全風險分析方法,或多種方法的組合,分析生 產過程中存在的安全風險;選用風險評估矩陣(RAM)、作業條 件危險性分析(LEC)等方法進行風險評估,有效實施安全風 險分級管控。
2.4 企業應對涉及“兩重點一重大”的生產、儲存裝置定期開 展 HAZOP 分析。
2.5 精細化工企業應按要求開展反應安全風險評估。
3 安全風險隱患排查方式及頻次
3.1 安全風險隱患排查方式
3.1.1 企業應根據安全生產法律法規和安全風險管控情況, 按照化工過程安全管理的要求,結合生產工藝特點,針對可能發生安全事故的風險點,全面開展安全風險隱患排查工作,做 到安全風險隱患排查全覆蓋,責任到人。
3.1.2 安全風險隱患排查形式包括日常排查、綜合性排查、 專業性排查、季節性排查、重點時段及節假日前排查、事故類 比排查、復產復工前排查和外聘專家診斷式排查等。
(1)日常排查是指基層單位班組、崗位員工的交接班檢查 和班中巡回檢查,以及基層單位(廠)管理人員和各專業技術 人員的日常性檢查;日常排查要加強對關鍵裝置、重點部位、關鍵環節、重大危險源的檢查和巡查;
(2)綜合性排查是指以安全生產責任制、各項專業管理制 度、安全生產管理制度和化工過程安全管理各要素落實情況為重點開展的全面檢查;
(3)專業性排查是指工藝、設備、電氣、儀表、儲運、消 防和公用工程等專業對生產各系統進行的檢查;
(4)季節性排查是指根據各季節特點開展的專項檢查,主要包括:春季以防雷、防靜電、防解凍泄漏、防解凍坍塌為重 點;夏季以防雷暴、防設備容器超溫超壓、防臺風、防洪、防 暑降溫為重點;秋季以防雷暴、防火、防靜電、防凝保溫為重 點;冬季以防火、防爆、防雪、防凍防凝、防滑、防靜電為重 點;
(5)重點時段及節假日前排查是指在重大活動、重點時段 和節假日前,對裝置生產是否存在異常狀況和事故隱患、備用 設備狀態、備品備件、生產及應急物資儲備、保運力量安排、 安全保衛、應急、消防等方面進行的檢查,特別是要對節假日期間領導干部帶班值班、機電儀保運及緊急搶修力量安排、備件及各類物資儲備和應急工作進行重點檢查;
(6)事故類比排查是指對企業內或同類企業發生安全事故 后舉一反三的安全檢查;
(7)復產復工前排查是指節假日、設備大檢修、生產原因 等停產較長時間,在重新恢復生產前,需要進行人員培訓,對 生產工藝、設備設施等進行綜合性隱患排查;
(8)外聘專家排查是指聘請外部專家對企業進行的安全檢查。
3.2 安全風險隱患排查頻次
3.2.1 開展安全風險隱患排查的頻次應滿足:
(1)裝置操作人員現場巡檢間隔不得大于 2 小時,涉及“兩 重點一重大”的生產、儲存裝置和部位的操作人員現場巡檢間隔不得大于 1 小時;
(2)基層車間(裝置)直接管理人員(工藝、設備技術人 員)、電氣、儀表人員每天至少兩次對裝置現場進行相關專業檢 查;
(3)基層車間應結合班組安全活動,至少每周組織一次安 全風險隱患排查;基層單位(廠)應結合崗位責任制檢查,至 少每月組織一次安全風險隱患排查;
(4)企業應根據季節性特征及本單位的生產實際,每季度 開展一次有針對性的季節性安全風險隱患排查;重大活動、重點時段及節假日前必須進行安全風險隱患排查;
(5)企業至少每半年組織一次,基層單位至少每季度組織 一次綜合性排查和專業排查,兩者可結合進行;
(6)當同類企業發生安全事故時,應舉一反三,及時進行 事故類比安全風險隱患專項排查。
3.2.2 當發生以下情形之一時,應根據情況及時組織進行相 關專業性排查:
(1)公布實施有關新法律法規、標準規范或原有適用法律 法規、標準規范重新修訂的;
(2)組織機構和人員發生重大調整的;
(3)裝置工藝、設備、電氣、儀表、公用工程或操作參數 發生重大改變的;
(4)外部安全生產環境發生重大變化的;
(5)發生安全事故或對安全事故、事件有新認識的;
(6)氣候條件發生大的變化或預報可能發生重大自然災害 前。
3.2.3 企業對涉及“兩重點一重大”的生產、儲存裝置運用 HAZOP 方法進行安全風險辨識分析,一般每 3 年開展一次;對 涉及“兩重點一重大”和首次工業化設計的建設項目,應在基礎 設計階段開展 HAZOP 分析工作;對其他生產、儲存裝置的安 全風險辨識分析,針對裝置不同的復雜程度,可采用本導則第
2.3 所述的方法,每 5 年進行一次。
4 安全風險隱患排查內容
企業應結合自身安全風險及管控水平,按照化工過程安全 管理的要求,參照各專業安全風險隱患排查表(見附件),編制 符合自身實際的安全風險隱患排查表,開展安全風險隱患排查 工作。
排查內容包括但不限于以下方面:
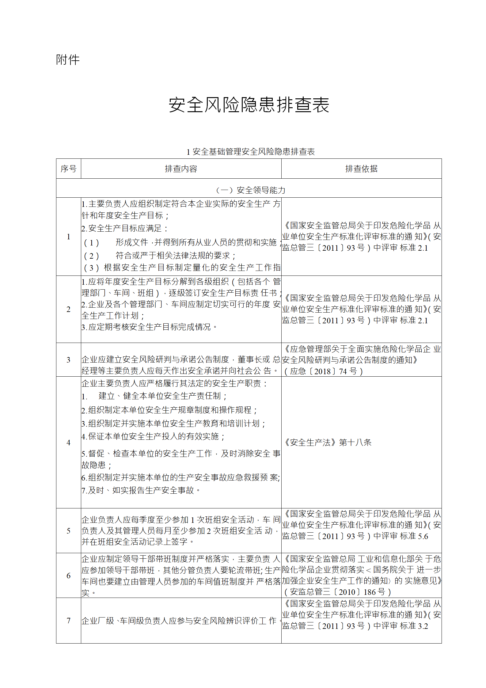
(1)安全領導能力;
(2)安全生產責任制;
(3)崗位安全教育和操作技能培訓;
(4)安全生產信息管理;
(5)安全風險管理;
(6)設計管理;
(7)試生產管理;
(8)裝置運行安全管理;
(9)設備設施完好性;
(10)作業許可管理;
(11)承包商管理;
(12)變更管理;
(13)應急管理;
(14)安全事故事件管理。
4.1 安全領導能力
4.1.1 企業安全生產目標、計劃制定及落實情況。
4.1.2 企業主要負責人安全生產責任制的履職情況,包括:
(1)建立、健全本單位安全生產責任制;
(2)組織制定本單位安全生產規章制度和操作規程;
(3)組織制定并實施本單位安全生產教育和培訓計劃;
(4)保證本單位安全生產投入的有效實施;
(5)督促、檢查本單位的安全生產工作,及時消除事故隱 患;
(6)組織制定并實施本單位的安全事故應急預案;
(7)及時、如實報告安全事故。
4.1.3 企業主要負責人安全培訓考核情況,分管生產、安全 負責人專業、學歷滿足情況。
4.1.4 企業主要負責人組織學習、貫徹落實國家安全生產法 律法規,定期主持召開安全生產專題會議,研究重大問題,并 督促落實情況。
4.1.5 企業主要負責人和各級管理人員在崗在位、帶(值) 班、參加安全活動、組織開展安全風險研判與承諾公告情況。
4.1.6 安全生產管理體系建立、運行及考核情況;“三違”(違 章指揮、違章作業、違反勞動紀律)的檢查處置情況。
4.1.7 安全管理機構的設置及安全管理人員的配備、能力保 障情況。
4.1.8 安全投入保障情況,安全生產費用提取和使用情況; 員工工傷保險費用繳納及安全生產責任險投保情況。
4.1.9 異常工況處理授權決策機制建立情況。
4.1.10 企業聘用員工學歷、能力滿足安全生產要求情況。
4.2 安全生產責任制
4.2.1 企業依法依規制定完善全員安全生產責任制情況;根 據企業崗位的性質、特點和具體工作內容,明確各層級所有崗 位從業人員的安全生產責任,體現安全生產“人人有責”的情況。
4.2.2 全員安全生產責任制的培訓、落實、考核等情況。
4.2.3 安全生產責任制與現行法律法規的符合性情況。
4.3 崗位安全教育和操作技能培訓
4.3.1 企業建立安全教育培訓制度的情況。
4.3.2 企業安全管理人員參加安全培訓及考核情況。
4.3.3 企業安全教育培訓制度的執行情況,主要包括:
(1)安全教育培訓體系的建立,安全教育培訓需求的調查, 安全教育培訓計劃及培訓檔案的建立;
(2)安全教育培訓計劃的落實,教育培訓方式及效果評估;
3)從業人員安全教育培訓考核上崗,特種作業人員持證
上崗;
(4)人員、工藝技術、設備設施等發生改變時,及時對操 作人員進行再培訓;
(5)采用新工藝、新技術、新材料或使用新設備前,對從 業人員進行專門的安全生產教育和培訓;
(6)對承包商等相關方人員的入廠安全教育培訓。
4.4 安全生產信息管理
4.4.1 安全生產信息管理制度的建立情況。
4.4.2按照《化工企業工藝安全管理實施導則》(AQ/T 3034) 的要求收集安全生產信息情況,包括化學品危險性信息、工藝 技術信息、設備設施信息、行業經驗和事故教訓、有關法律法 規標準以及政府規范性文件要求等其他相關信息。
4.4.3 在生產運行、安全風險分析、事故調查和編制生產管 理制度、操作規程、員工安全教育培訓手冊、應急預案等工作 中運用安全生產信息的情況。
4.4.4 危險化學品安全技術說明書和安全標簽的編制及獲 取情況。
4.4.5 崗位人員對本崗位涉及的安全生產信息的了解掌握 情況。
4.4.6 法律法規標準及最新安全生產信息的獲取、識別及應 用情況。
4.5 安全風險管理
4.5.1 安全風險管理制度的建立情況。
4.5.2 全方位、全過程辨識生產工藝、設備設施、作業活動、 作業環境、人員行為、管理體系等方面存在的安全風險情況, 主要包括:
(1)對涉及“兩重點一重大”生產、儲存裝置定期運用 HAZOP 方法開展安全風險辨識;
(2)對設備設施、作業活動、作業環境進行安全風險辨識;
(3)管理機構、人員構成、生產裝置等發生重大變化或發 生安全事故時,及時進行安全風險辨識;
(4)對控制安全風險的工程、技術、管理措施及其失效可 能引起的后果進行風險辨識;
(5)對廠區內人員密集場所進行安全風險排查;
(6)對存在安全風險外溢的可能性進行分析及預警。
4.5.3 安全風險分級管控情況,主要包括:
(1)企業可接受安全風險標準的制定;
(2)對辨識出的安全風險進行分級和制定管控措施的落實
(3)對辨識分析發現的不可接受安全風險,制定管控方案, 制定并落實消除、減小或控制安全風險的措施,明確風險防控 責任崗位和人員,將風險控制在可接受范圍。
4.5.4 對安全風險管控措施的有效性實施監控及失效后及 時處置情況。
4.5.5 全員參與安全風險辨識與培訓情況。
4.6 設計管理
4.6.1 建設項目選址合理性情況;與周圍敏感場所的外部安 全防護距離滿足性情況,包括在工廠選址、設備布局時,開展 定量安全風險評估情況。
4.6.2 開展正規設計或安全設計診斷情況;涉及“兩重點一 重大”的建設項目設計單位資質符合性情況。
4.6.3 落實國家明令淘汰、禁止使用的危及生產安全的工藝 設備要求情況。
4.6.4 總圖布局、豎向設計、重要設施的平面布置、朝向、 安全距離等合規性情況。
4.6.5 涉及“兩重點一重大”裝置自動化控制系統的配置情 況。
4.6.6 項目安全設施“三同時”符合性情況。
4.6.7 涉及精細化工的建設項目,在編制可行性研究報告或 項目建議書前,按規定開展反應安全風險評估情況;國內首次 采用的化工工藝,省級有關部門組織專家組進行安全論證情況。
4.6.8 重大設計變更的管理情況。
4.7 試生產管理
4.7.1 試生產組織機構的建立情況;建設項目各相關方的安 全管理范圍與職責界定情況。
4.7.2 試生產前期工作的準備情況,主要包括:
(1)總體試生產方案、操作規程、應急預案等相關資料的 編制、審查、批準、發布實施;
(2)試車物資及應急裝備的準備;
(3)人員準備及培訓;
(4)“三查四定”工作的開展。
4.7.3 試生產工作的實施情況,主要包括:
(1)系統沖洗、吹掃、氣密等工作的開展及驗收;
(2)單機試車及聯動試車工作的開展及驗收;
(3)投料前安全條件檢查確認。
4.8 裝置運行安全管理
4.8.1 操作規程與工藝卡片管理制度制定及執行情況,主要 包括:
(1)操作規程與工藝卡片的編制及管理;
(2)操作規程內容與《化工企業工藝安全管理實施導則》 (AQ/T 3034)要求的符合性;
(3)操作規程的適應性和有效性的定期確認與審核修訂;
(4)操作規程的發布及操作人員的方便查閱;
(5)操作規程的定期培訓和考核;
(6)工藝技術、設備設施發生重大變更后對操作規程及時 修訂。
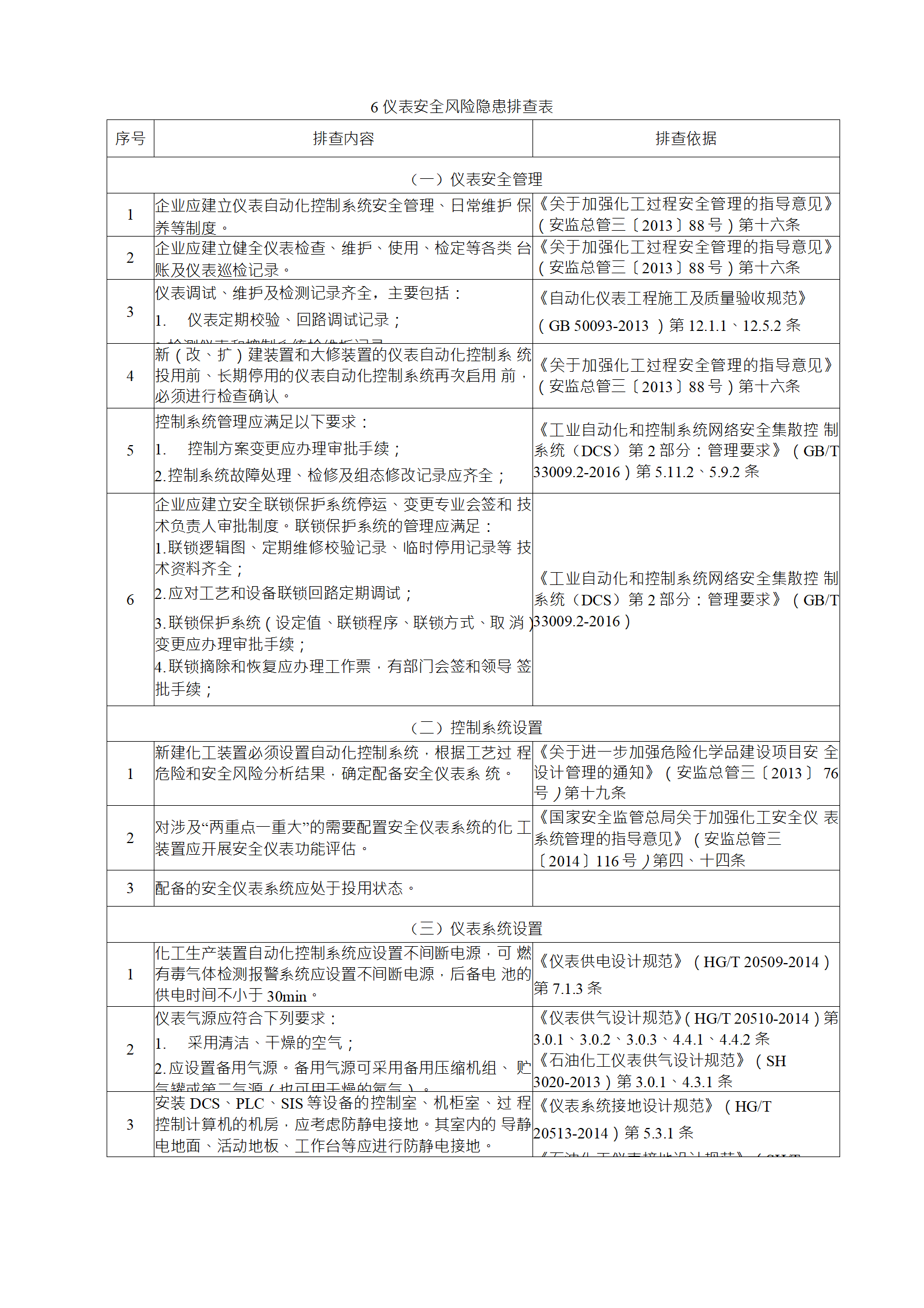
4.8.2 裝置運行監測預警及處置情況,主要包括:
(1)自動化控制系統設置及對重要工藝參數進行實時監控 預警;
(2)可燃及有毒氣體檢測報警設施設置并投用;
(3)采用在線安全監控、自動檢測或人工分析等手段,有 效判斷發生異常工況的根源,及時安全處置。
4.8.3 開停車安全管理情況,主要包括:
(1)開停車前安全條件的檢查確認;
(2)開停車前開展安全風險辨識分析、開停車方案的制定、 安全措施的編制及落實;
(3)開車過程中重要步驟的簽字確認,包括裝置沖洗、吹 掃、氣密試驗時安全措施的制定,引進蒸汽、氮氣、易燃易爆、 腐蝕性等危險介質前的流程確認,引進物料時對流量、溫度、 壓力、液位等參數變化情況的監測與流程再確認,進退料順序 和速率的管理,可能出現泄漏等異常現象部位的監控;
(4)停車過程中,設備和管線低點處的安全排放操作及吹 掃處理后與其他系統切斷、確認工作的執行。
4.8.4 工藝紀律、交接班制度的執行與管理情況。
4.8.5 工藝技術變更管理情況。
4.8.6 重大危險源安全控制設施設置及投用情況,主要包括
(1)重大危險源應配備溫度、壓力、液位、流量等信息的 不間斷采集和監測系統以及可燃氣體和有毒有害氣體泄漏檢測 報警裝置,并具備信息遠傳、記錄、安全預警、信息存儲等功 能;
(2)重大危險源的化工生產裝置應裝備滿足安全生產要求 的自動化控制系統;
(3)一級或者二級重大危險源,設置緊急停車系統;
(4)對重大危險源中的毒性氣體、劇毒液體和易燃氣體等 重點設施,設置緊急切斷裝置;
(5)對涉及毒性氣體、液化氣體、劇毒液體的一級或者二 級重大危險源,應具有獨立安全儀表系統;
(6)對毒性氣體的設施,設置泄漏物緊急處置裝置;
(7)重大危險源中儲存劇毒物質的場所或者設施,設置視 頻監控系統;
(8)處置監測監控報警數據時,監控系統能夠自動將超限 報警和處置過程信息進行記錄并實現留痕。
4.8.7 重點監管的危險化工工藝安全控制措施的設置及投 用情況。
4.8.8 劇毒、高毒危險化學品的密閉取樣系統設置及投用情 況。
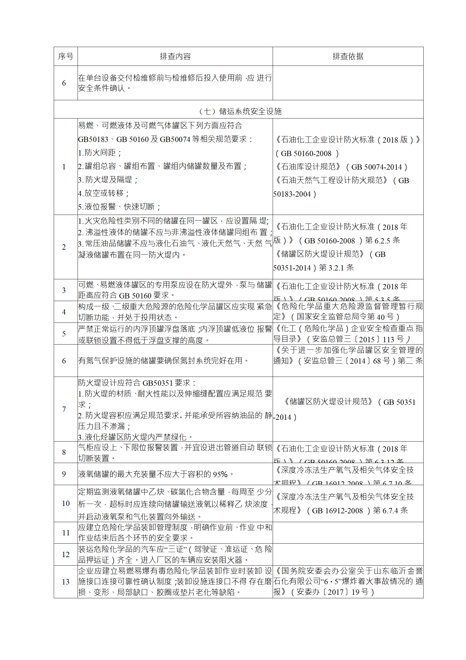
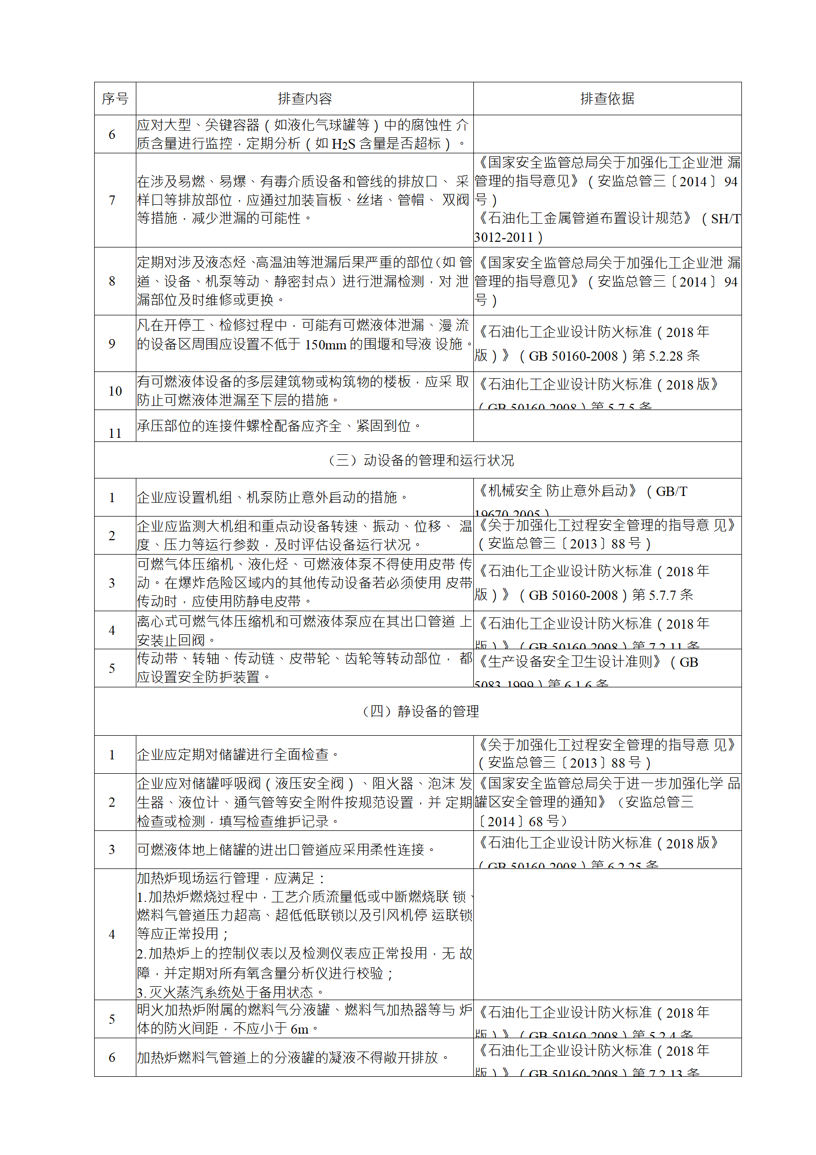
4.8.9 儲運設施的管理情況,主要包括:
(1)危險化學品裝卸管理制度的制訂及執行;
(2)儲運系統設施的安全設計、安全控制、應急措施的落 實;
(3)儲罐尤其是浮頂儲罐安全運行;
(4)危險化學品倉庫及儲存管理。
4.8.10 光氣、液氯、液氨、液化烴、氯乙烯、硝酸銨等有 毒、易燃易爆危險化學品與硝化工藝的特殊管控措施落實情況。
4.8.11 空分系統的運行管理情況。
4.9 設備設施完好性
4.9.1 設備設施管理制度的建立情況。
4.9.2 設備設施管理制度的執行情況,主要包括:
(1)設備設施管理臺賬的建立,備品備件管理,設備操作 和維護規程編制,設備維保人員的技能培訓;
(2)電氣設備設施安全操作、維護、檢修工作的開展,電 源系統安全可靠性分析和安全風險評估工作的開展,防爆電氣 設備、線路檢查和維護管理;
(3)儀表自動化控制系統安全管理制度的執行,新(改、 擴)建裝置和大修裝置的儀表自動化控制系統投用前及長期停 用后的再次啟用前的檢查確認、日常維護保養,安全聯鎖保護 系統停運、變更的專業會簽和審批。
4.9.3 設備日常管理情況,主要包括:
(1)設備操作規程的編制及執行;
(2)大機組和重點動設備運行參數的自動監測及運行狀況 的評估;
(3)關鍵儲罐、大型容器的防腐蝕、防泄漏相關工作;
(4)安全附件的維護保養;
(5)日常巡回檢查;
(6)異常設備設施的及時處置;
(7)備用機泵的管理。
4.9.4 設備預防性維修工作開展情況,主要包括:
(1)關鍵設備的在線監測;
(2)關鍵設備、連續監(檢)測檢查儀表的定期監(檢) 測檢查;
(3)靜設備密封件、動設備易損件的定期監(檢)測;
(4)壓力容器、壓力管道附件的定期檢查(測);
(5)對可能出現泄漏的部位、物料種類和泄漏量的統計分
析情況,生產裝置動靜密封點的定期監(檢)測及處置;
(6)對易腐蝕的管道、設備開展防腐蝕檢測,監控壁厚減 薄情況,及時發現并更新更換存在事故隱患的設備。
4.9.5 安全儀表系統安全完整性等級評估工作開展情況,主 要包括:
(1) 安全儀表功能(SIF)及其相應的功能安全要求或安 全完整性等級(SIL)評估;
(2) 安全儀表系統的設計、安裝、使用、管理和維護;
(3) 檢測報警儀器的定期標定。
4.10 作業許可管理
4.10.1 危險作業許可制度的建立情況。
4.10.2 實施危險作業前,安全風險分析的開展、安全條件 的確認、作業人員對作業安全風險的了解和安全風險控制措施 的掌握、預防和控制安全風險措施的落實情況。
4.10.3 危險作業許可票證的審查確認及簽發,特殊作業管 理與《化學品生產單位特殊作業安全規范》(GB 30871)要求的 符合性;檢維修、施工、吊裝等作業現場安全措施落實情況。
4.10.4 現場監護人員對作業范圍內的安全風險辨識、應急 處置能力的掌握情況。
4.10.5 作業過程中,管理人員現場監督檢查情況。
4.11 承包商管理
4.11.1 承包商管理制度的建立情況。
4.11.2 承包商管理制度的執行情況,主要包括:
(1) 對承包商的準入、績效評價和退出的管理;
(2) 承包商入廠前的教育培訓、作業開始前的安全交底;
(3) 對承包商的施工方案和應急預案的審查;
(4) 與承包商簽訂安全管理協議,明確雙方安全管理范圍 與責任;
(5) 對承包商作業進行全程安全監督。
4.12 變更管理
4.12.1 變更管理制度的建立情況。
4.12.2 變更管理制度的執行情況,主要包括:
(1)變更申請、審批、實施、驗收各環節的執行,變更前 安全風險分析;
(2)變更帶來的對生產要求的變化、安全生產信息的更新 及對相關人員的培訓:
(3)變更管理檔案的建立。
4.13 應急管理
4.13.1 企業應急管理情況,主要包括:
(1)應急管理體系的建立;
(2)應急預案編制符合《生產經營單位生產安全事故應急 預案編制導則》(GB/T 29639)的要求,與周邊企業和地方政府 的應急預案銜接。
4.13.2 企業應急管理機構及人員配置,應急救援隊伍建設, 預案及相關制度的執行情況。
4.13.3 應急救援裝備、物資、器材、設施配備和維護情況; 消防系統運行維護情況。
4.13.4 應急預案的培訓和演練,事故狀態下的應急響應情 況。
4.13.5 應急人員的能力建設情況。
4.14 安全事故事件管理
4.14.1 安全事故事件管理制度的建立情況。
4.14.2 安全事故事件管理制度執行情況,主要包括:
(1)開展安全事件調查、原因分析;
(2)整改和預防措施落實;
(3)員工與相關方上報安全事件的激勵機制建立;
(4)安全事故事件分享、檔案建立及管理。
4.14.3 吸取本企業和其他同類企業安全事故及事件教訓情 況。
4.14.4 將承包商在本企業發生的安全事故納入本企業安全 事故管理情況。
5 安全風險隱患閉環管理
5.1 安全風險隱患管控與治理
5.1.1 對排查發現的安全風險隱患,應當立即組織整改,并 如實記錄安全風險隱患排查治理情況,建立安全風險隱患排查 治理臺賬,及時向員工通報。
5.1.2 對排查發現的重大事故隱患,應及時向本企業主要負 責人報告;主要負責人不及時處理的,可以向主管的負有安全 生產監督管理職責的部門報告。
5.1.3 對于不能立即完成整改的隱患,應進行安全風險分析 并應從工程控制、安全管理、個體防護、應急處置及培訓教育 等方面采取有效的管控措施,防止安全事故的發生。
5.1.4 利用信息化手段實現風險隱患排查閉環管理的全程 留痕,形成排查治理全過程記錄信息數據庫。
5.2 安全風險隱患上報
5.2.1 企業應依法向屬地應急管理部門或相關部門上報安 全風險隱患管控與整改情況、存在的重大事故隱患及事故隱患 排查治理長效機制的建立情況。
5.2.2 重大事故隱患的報告內容至少包括:
(1)現狀及其產生原因;
(2)危害程度分析;
(3)治理方案及治理前保證安全的管控措施。
6 特殊條款
6.1 依據《化工和危險化學品生產經營單位重大生產安全事 故隱患判定標準(試行)》,企業存在重大隱患的,必須立即排 除,排除前或排除過程中無法保證安全的,屬地應急管理部門 應依法責令暫時停產停業或者停止使用相關設施、設備。
6.2 企業存在以下情況的,屬地應急管理部門應依法暫扣或 吊銷安全生產許可證:
(1)主要負責人、分管安全負責人和安全生產管理人員未 依法取得安全合格證書。
(2)涉及危險化工工藝的特種作業人員未取得特種作業操 作證、未取得高中或者相當于高中及以上學歷。
(3)在役化工裝置未經具有資質的單位設計且未通過安全 設計診斷。
(4)外部安全防護距離不符合國家標準要求、存在重大外 溢風險。
(5)涉及“兩重點一重大”裝置或儲存設施的自動化控制設 施不符合《危險化學品重大危險源監督管理暫行規定》(國家安 全監管總局令第 40 號)等國家要求。
6)化工裝置、危險化學品設施“帶病”運行。
附錄 定義和術語
下列定義和術語適用于本導則。
1 兩重點一重大 重點監管的危險化學品,重點監管的危險化工工藝,危險化學 品重大危險源。
2 三查四定 在項目建設中,交工前要經歷的一個過程,“三查”主要指“查設 計漏項、查工程質量及事故隱患、查未完工程量”,“四定”指對檢查 出來的問題“定任務、定人員、定時間、定措施,限期完成”。
3 危險作業 操作過程安全風險較大,容易發生人身傷亡或設備損壞,安全 事故后果嚴重,需要采取特別控制措施的作業。一般包括:
(1) 《化學品生產單位特殊作業安全規范》(GB 30871)規定的 動火、進入受限空間、盲板抽堵、高處作業、吊裝、臨時用電、動 土、斷路等特殊作業;
(2) 儲罐切水、液化烴充裝等危險性較大的作業;
安全風險較大的設備檢維修作業。



































